regStep

Chemical Reactor Design Toolbox Reference Manual

ChemReactorDesign.Basic.Functions.regStep

function y = regStep(x,y1,y2,xmall)

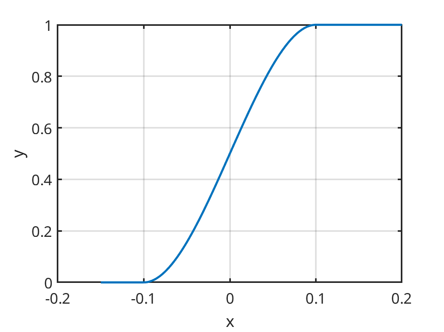
The functions approximates a general step,

\begin{equation*}
y = \left\{
\begin{array}{lcl}
y_{1} & \text{für} & x > 0 \\
y_{2} & \text{für} & x < 0
\end{array}
\right.
\end{equation*}

such that the characteristic is continuous and differentiable (after Modelica library)

Example

\begin{equation*}
x_\text{small} = 0.1
\end{equation*}

In order to ensure that \(y=y_{1}=0\) for \(x=0\) the abscissa value has to be adjusted according

\begin{equation*}
x = x - x_\text{small}
\end{equation*}

regStep.png